こんにちは(@t_kun_kamakiri)
Altairのサイトにこれまで商用利用としていたRadiossを2022年9月からオープンソース化するという内容の記事が投稿されていました。
リリースから2年経って、OpenRadiossを使いやすくするためのツールが出てきました。
ツールや解析設定の例題集を下記の記事にまとめています。
ぜひどうぞ。
今回はEasyISTRのPythonツールなどを同梱した Windows 専用のインストールパッケージ2402版に「OpenRadioss変換用のfistr2rad.pyに機能追加(2次要素、初期接触の解析追加)、その他機能追加を行いました。」という記載があったので試してみたので、記事にまとめておきます。
やることは以下です。
- EasyISTRのインストール
- FrontISTRのインストール
- OpenRadiossのメッシュに変換
EasyISTRのインストール
まずは、EasyISTRをインストールすることからはじめます。
インストールするといってもPythonが同封されているので、ダウンロードして解凍するだけです。
最新版ではないかもしれませんが、バージョンをそろえるためにサイト通りに行います。
(最新でも動作するかもしれませんが、試していません)
http://opencae.gifu-nct.ac.jp/files/easyIstrPython.zip
こちらをC:\DEXCSにコピーします。
保存先は指定されているので、必ずここに保存します。
EasyISTRは以下のバッチファイルにより起動できます。
C:\DEXCS\easyIstrPython\easyIst\easyistr.bat
FrontISTRのインストール
続いてFrontISTRのインストール をします。
こちらもサイトからダウンロードして解凍するだけです。
バージョンは古いかもしれませんがv5.2にします。
こちらをC:\DEXCS\FrontISTR-v5.2.hybrid_msmpi_openblasに解凍します。
中身は以下のようになっています(特に何もする必要がありません)
次にパスをEasyISTRに認識させる必要があります。
ParaViewのパスも設定しておくと良いでしょう。
こちらで設定は終了であとはチュートリアルの解説書を見ながら練習すると良いでしょう。
片持ち梁の曲げでテストをしてみました。
カラフルエンジニアリング pic.twitter.com/3mL2AEc9zq
— カマキリ🐲CAE頑張る (@t_kun_kamakiri) June 6, 2024
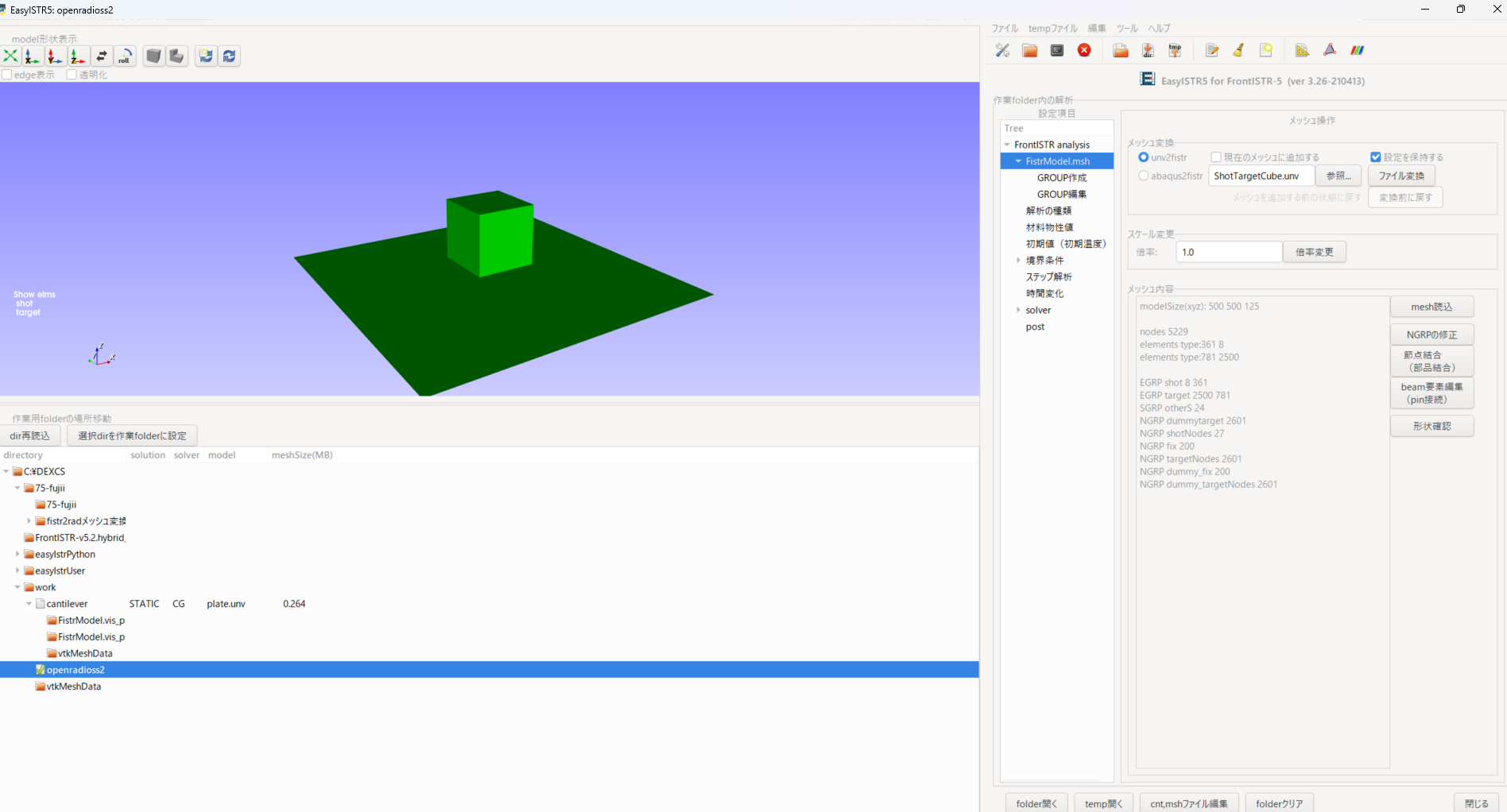
OpenRadiossのメッシュに変換
ここからが本題でOpenRadiossのメッシュ変換を試します。
C:\DEXCS\work\openradioss2の解析フォルダを作成します。
ここからは勉強会でのもらいものモデルなのでドキュメントのアップデート状況は逐一AboutEasyISTRを確認するとして、簡単に手順を説明します。
モデルはこちらです。
「ファイル>端末起動」で端末を開きます。
ここには同封していたPython3.8が入ってるので、
|
1 |
python3 fistr2rad.py |
で実行します。
※最新版のEasyISTRは ./fistr2rad.pyで実行できるみたいです。

エラーがなさそうならOKです。

FistrModel_0000.inc
|
1 2 3 4 5 6 |
/BEGINE convert mesh #--------.---------.---------.---------.---------.---------.---------.---------.---------.---------. # NODES #---1----|----2----|----3----|----4----|----5----|----6----|----7----|----8----|----9----|---10----| /NODE |
|
1 2 3 4 5 6 7 8 9 10 11 12 13 14 15 16 17 18 |
1 -50 -50 125 2 -50 -50 25 3 -50 50 125 4 -50 50 25 ...(省略)... #--------.---------.---------.---------.---------.---------.---------.---------.---------.---------. # groupNode: grNodeID=1 fix #---1----|----2----|----3----|----4----|----5----|----6----|----7----|----8----|----9----|---10----| /GRNOD/NODE/1 grNode: fix 28 29 30 31 32 33 34 35 36 37 38 39 40 41 42 43 44 45 46 47 48 49 50 51 52 53 54 55 56 57 58 59 60 61 62 63 64 65 66 67 ...(省略)... |
OpenRadiossの設定ファイルは、
- shot_target_0000.rad
- shot_target_0001.rad
shot_target_0000.radではFistrModel_0000.incをインクルードするようにしています。
|
1 2 3 4 5 |
#--------.---------.---------.---------.---------.---------.---------.---------.---------.---------. #include FistrModel_0000.inc #--------.---------.---------.---------.---------.---------.---------.---------.---------.---------. # #---1----|----2----|----3----|----4----|----5----|----6----|----7----|----8----|----9----|---10----| |
説明はだいぶ省きましたが、オリジナルの解析設定ができたら、改めて詳しく紹介します。
OpenRadiossの実行
OpenRadiossの便利な計算実行用GUIがあるので、こちらで計算を実行します。
また計算した結果をd3plotにLS-PrePostに変換して読み込みます。
※結果はParaViewでvtkのファイルを読み込んでも良いです。
というわけで、↓このようにできました。
とりあえず試すことができた。
すばらしいOpenRadioss変換用のhttps://t.co/FveYuBn4qPに機能追加https://t.co/rLNPsnlkTi https://t.co/saECQMAXOV pic.twitter.com/xS5sAMcDXm
— カマキリ🐲CAE頑張る (@t_kun_kamakiri) June 6, 2024
まとめ
今回はEasyISTRでもOpenRadiossに対応したGUIを作る動きがあったので、試してみました。
その他にも、便利なGUIを作ってくれている人はいますので、要チェックです。




